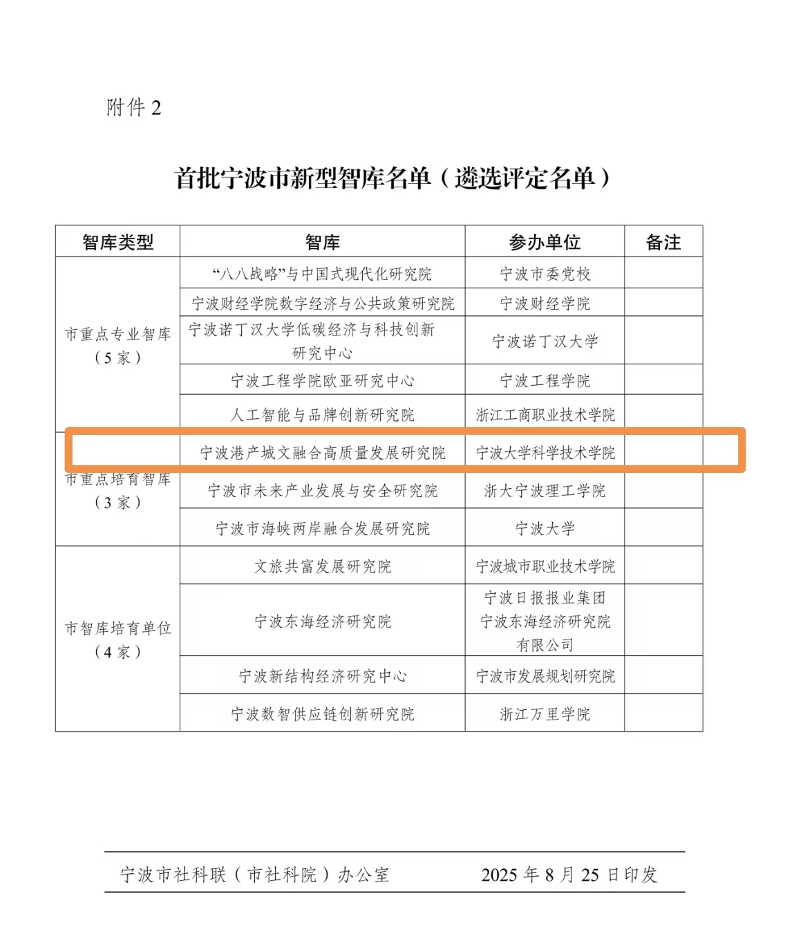
8月25日,宁波市社科联(市社科院)公布了首批宁波市新型重点专业智库遴选结果,我校“宁波港产城文融合高质量发展研究院”凭借扎实的研究基础、鲜明的地方服务特色与突出的决策咨询成效,成功获评首批宁波市重点培育智库,标志着我校在市级新型专业智库建设领域实现零的突破,填补了我校在该类别高层次智库平台的空白。

作为我校首个市级新型重点专业智库,“宁波港产城文融合高质量发展研究院”由管理学院牵头申报,汇聚了全校管理学、经济学、信息科学等多学科研究力量,并深度整合宁波市会展与旅游发展研究基地、宁波市越窑青瓷文化研究中心等省市社科基地的长期研究成果,形成了“学科交叉、资源联动、精准服务”的智库建设模式。研究院由管理学院院长伍鹏教授担任负责人,管理学院邹亚副教授、科研部部长胡跃教授共同担任首席专家,并搭建了学术委员会、决策与领导体系、执行管理层级及研究中心等完善的组织架构,为智库明确战略定位、规划研究方向、推动成果转化提供学术引领与组织保障。
近年来,“宁波港产城文融合高质量发展研究院”始终立足宁波“港口经济圈”建设实际,坚持“问题导向、需求牵引、成果落地”的工作理念,在服务地方高质量发展中交出亮眼答卷。近五年间,研究院完成的100 余篇高质量决策咨询报告获国家、省、市领导肯定性批示,或被相关职能部门纳入政策制定参考;主动发声传递“宁波智慧”,10 人次在市级以上权威媒体解读行业发展趋势,21 次深度参与外交交流活动,助力宁波城市形象与产业优势的国际传播;团队成员出版相关著作 30 余部,在核心期刊发表论文 130 余篇。同时,研究院积极搭建高层次国际交流平台,深化国内外智库合作网络,学术影响力与政策参与度持续提升。
我校将以成功立项为市级新型重点专业智库为契机,以“宁波港产城文融合高质量发展研究院”为抓手,按照《宁波市新型智库建设管理办法(试行)》有关要求,聚焦国家和省市重大战略部署,更加积极主动融入宁波发展大局,重点围绕数智港产融合与生态协同发展、数字孪生与港产城文协同治理、海洋文化与港产城文明升级等关键性领域,积极开展前瞻性、系统性、实证性研究,增强咨政服务和理论创新能力,提升智库建设水平,为宁波争创社会主义现代化先行市、加快建设现代化滨海大都市、高质量发展建设共同富裕先行市提供理论支撑和智力支持。